【指南】DEGRO中枢神经系统放射性坏死实用指南第1部分:分类和诊断的多步骤方法
2025-06-07 27
Strahlentherapie  und Onkologie杂志 2022 8月 29.日在线发表德国放射肿瘤学会专家小组(Expert Panel of the German Society of Radiation Oncology ,DEGRO)的Denise Bernhardt  , Laila König  , Anca Grosu  ,32位学者联合撰写的《DEGRO中枢神经系统放射性坏死实用指南第1部分:分类和诊断的多步骤方法DEGRO practical guideline for central nervous system radiation necrosis part 1: classification and a multistep approach for diagnosis》(doi: 10.1007/s00066-022-01994-3. 
图片
目的:
德国放射肿瘤学学会神经肿瘤学工作组与德国癌症学会神经肿瘤学工作组成员合作(The Working Group for Neuro-Oncology of the German Society for Radiation Oncology),旨在为中枢神经系统(CNS)放射性坏死(RN)的诊断和治疗确定一个实用指南。
方法:
DEGRO工作组的小组成员邀请了专家,参加了一系列会议,补充了他们的临床经验,进行了文献综述,并制定了RN的药物治疗建议,包括临床常规中的贝伐珠单抗。
结论:
RN的诊断和治疗需要多学科的医院结构和明确的过程。诊断必须在神经放射科专家、放射肿瘤科专家、神经外科医生、神经病理学家和神经肿瘤学家的共同知识的跨学科水平上进行。建议采用多步骤方法,尽可能多地回顾特征,以提高诊断的可信度。放射外科治疗(RT)技术的附加信息对于RN的诊断是至关重要的。对未治疗的进行性RN的误诊可导致严重的神经功能障碍。在本实践指南中,我们提出与治疗相关变化的详细命名和诊断的多步骤方法。
引言
在过去的十年中,全身系统治疗,特别是靶向治疗和放疗技术的改进延长了癌症患者的生存期。转移患者接受更根治性的局部治疗Oligometastatic patients receive more radical local treatments),立体定向放射外科治(SRS)常用于这种情况。此外,较长的生存期导致癌症患者在病程中发生脑转移(BM)的绝对风险增加。由于与SRS相比,全脑放疗(WBRT)与显著的神经认知能力下降相关,SRS已被探索并越来越多地用于选定的部分多发性脑转移患者。但原发性脑肿瘤(如胶质瘤、胶质母细胞瘤等)患者接受更多的再照射,分子分析允许对选定的患者进行靶向治疗,有时结合放疗。因此,长期副作用变得更加普遍——通常在治疗后成像[包括计算机断层扫描(CT)和磁共振成像(MRI))]中发现对比强病变(contrast-enhancing lesionsCEL)。对比强可以表现为多种病理生理学,包括治疗相关效应,如坏死(radiation  necrosisRN)或血脑屏障破坏(blood–brain barrier  disruptionsBBD)有时也称为假性进展pseudoprogression)迟发放射性组织损伤( late radiation tissue  injury LRTI)。遗憾的是,区分RN、BBD和肿瘤进展是非常具有挑战性的,由于持续的时间重叠,术语本身往往具有误导性。上述神经胶质瘤和其他涉及中枢神经系统(CNS)的癌症治疗的更激进的放射肿瘤方法结合延长的生存期导致对比强化病变(CEL率的增加。临床过程可能会有所不同,虽然其中一些CEL在临床上是微妙的,并表现出长期的放射影像学稳定性,但其他的可能表现出更急性和“恶性”的过程,导致严重的症状,因此需要立即采取措施,同时也挑战医生区分治疗相关效果和真正的肿瘤进展。除了临床行为的变化外,该命名法在文献中也没有一致使用。术语“放射性坏死”、“假进展”和“血脑屏障破坏”尽管描述了不同的临床实体在肿瘤委员会和整个文献中都是同义词。
目前对于RN的治疗和诊断还没有明确的指南。尽管没有明确的治疗算法,一些指南已经推荐使用类固醇和贝伐珠单抗治疗RN。德国放射肿瘤学学会(DEGRO)和德国放射肿瘤学协会发现了这种缺乏共识的现象因此,DEGRO董事会授权DEGRO工作组制定一项实践准则。2020年,一份关于贝伐珠单抗的使用和治疗RN的立场文件已经由DEGRO学会建立并出版。本实践指南的目的是提出一种独特的命名方法,并开发一种实用的方法来诊断和治疗新的辐射诱导的CEL(RN和BDD)。在本实践指南中,我们整合了来自当代临床试验的有限结果和可用的回顾性数据。该指南的实施需要多学科的医疗结构和明确的诊断和治疗CEL的过程
方法
本指南由德国放射肿瘤学学会(DEGRO)神经肿瘤学工作组(AG NRO)的专家小组与德国癌症协会神经肿瘤学工作组(DKG-NOA)的成员合作编写[This guideline was prepared by an expert panel of the German Society of Radiation Oncology (Deutsche Gesellschaft für Radioonkologie, DEGRO) Working Group for NeuroOncology (AG NRO) in cooperation with members of the Neuro-Oncology Working Group of the German Cancer Society (DKG-NOA).]。指南小组委员会招募了来自神经外科、神经放射和神经肿瘤/神经学领域的公认专家小组。这个工作组代表了与CNS(中枢神经系统) RN(放射性坏死)/BBD患者的诊断和医疗有关的所有学科。我们检索了PubMed上从2000年1月1日到202111月1日发表的英文参考文献,搜索词是单独的“放射性坏死”,以及安维”、“贝伐珠单抗”、“类固醇”,“放射外科”,“立体定向”,“再照射”,“血管内皮生长因子(VEGF)”,“免疫疗法”,或者“地塞米松”[“radiation necrosis” alone and in  combination with “avastin,” “bevacizumab,” “steroids,”“radiosurgery,” “stereotactic,” “re-irradiation,” “vascular  endothelial growth factor (VEGF),” “immunotherapy,” or“dexamethasone,”]相结合。 我们还通过索作者自己的文来确定出版物。筛选和最初的资格由两位作者(DB, LK)处理,并咨询其他人解决分歧。DEGRO的专家组成员和专家们通过一系列的虚拟会议和循环邮件,补充了他们的临床经验,并在临床常规中为RN的治疗和诊断制定了建议。治疗建议是在与会专家的充分共识下形成的。
结果
RN和BDD的发率和病理生理学
很难估计放射性坏死(RN血脑屏障破坏(BBD的真实发生率,根据诊断标准和使用的方式以及治疗相关因素的不同而不同,在5-30%之间。此外,发风险受系统治疗时间、类型和时间性的影响应用(累积)放疗剂量肿瘤体积还有癌症的类型[the risk of development is influenced by the time, type, and temporality of systemic treatments; applied (cumulative) radiotherapy dose; tumor volume; and type of cancer.]。由于许多已公布的数据依赖于放射终点而不是病理终点,因此必须对统计数据持保留态度。
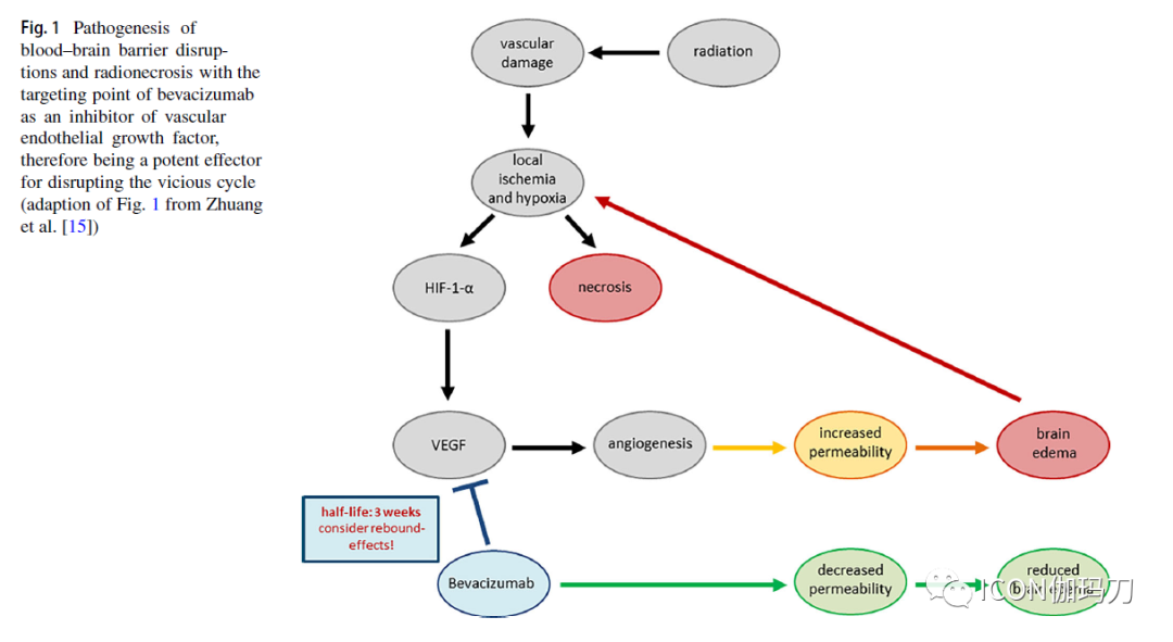
识别三种不同类型的射损伤:急性(射期间或射后不久)、亚急性或早期延迟(通常在射后12周)和迟发性(照射结束后数月至数年)[Three distinct types of radiation injury can be recognized: acute (during or shortly after radiation), subacute or early-delayed (typically up to 12 weeks after radiation), and late (months to years after completion of radiation)]。在过去的几年中,RN和BBD的病理生理学背后出现了两种理论,尽管最可能的原因是多因素RT过程中或完成后的急性损伤大多是可逆的,继发于与毛细血管渗漏增加相关的水肿。BBD可能是由于肿瘤血管通透性的短暂增加和之前的治疗引起的炎症。如果组织进行组织学分析,可观察到血管旁水肿和炎性浸润。然而,手术过程中发生的类似改变可能会阻碍评估。由于辐射可诱导与肿瘤细胞表现相似的细胞异型性,当形态学不具有指示性时,可能需要对病原性肿瘤改变进行分子分析。尽管如此,这两种机制紧密联系、相互依赖,在细胞水平可以观察到:RT导致血管组织损伤引起局部缺血缺氧,HIF -1- α分泌增加,导致血管内皮生长因子(VEGF)释放增加。VEGF是通透性增加的异常血管新生的主要驱动因素,促进渗出,从而导致脑水肿。这反过来又会导致额外的缺血和缺氧,导致一个恶性的正反馈循环,最终导致脑坏死。广泛的研究已经探索了可靶向治疗这种临床综合征的细胞机制:Gonzales等人首次报道了贝伐珠单抗的治疗效果,这是一种结合VEGF的单克隆抗体,因此是打破这种恶性循环的有效靶点。迟(晚期)损伤发生在RT后数月,在大多数情况下是不可逆的,是由直接损伤神经胶质细胞引起的。组织学分析可发现神经元和胶质细胞减少或液泡化,但也可发现胶质细胞增生、血管透明化或内皮纤维样坏死。较宽的RN累及实质是具有挑战性的诊断,因为坏死发生在大多数高级别中枢神经系统肿瘤,即使没有治疗。与肿瘤坏死相反,RN经常是凝固的,可能包括营养不良钙化区,可能观察到透明样变和坏死血管的残余。RN可被细胞组织hypocellular tissue)包围,而肿瘤坏死多与细胞和增殖的肿瘤细胞相邻。(图1)。
图片
1血脑屏障破坏和放射性坏死的发病机制,贝伐珠单抗作为血管内皮生长因子的抑制剂,因此是破坏恶性循环的有效效应剂。
使用常规分(每次分割1.8-2 Gy)和剂量≤60 Gy时,急性射损伤症状通常是轻微的和自限性的,多数在不进行治疗干预的情况下完全消除。BBD通常没有或很少出现症状,通常是自我限制的,大小变化缓慢,而RN则经常出现明显的症状,需要连续的治疗干预,随着时间的推移进展/体积变化相当快。患者可能因颅内压升高(头痛、恶心和头晕)、癫痫发作、脑神经功能丧失或病变神经解剖部位特有的其他症状而出现症状。由于RN患者的症状通常由水肿引起,他们通常对皮质类固醇治疗反应良好,这可能是区分RN和肿瘤进展的一个可能的因素。
命名法--对比强化病变(CEL)之间的区分
考虑到用于区分临床和放射影像对比强化病变(CEL的各种术语,我们在这里提出了定义BBD和RN的客观标准(表1):

1区分BBD和RN的术语及其特征.


BBD

BBD

沿等剂量先的BBD

早期RN

典型RN

(超)晚期RN

RT

初使主要放疗,正常分割

高剂量初始主要放疗或再程放疗(Re-RT)

单次分割SRS或大分割SRS,射波刀,伽玛刀

在大量超过TD5/5后 

(使用光子

SRS或C12进行Re-RT)

 

在所有形式的放疗后

在所有形式的放疗后

剂量范围

≤60Gy

(54–60Gy)

>60Gy累积剂量或分割剂量高

消融性剂量(如单次剂量20/18,瘤腔SRS

累积剂量EQD2>100Gy,广泛超过TD5/5

明确有剂量-体积依赖性,TD5/5可以超过。

明确有剂量-体积依赖性,TD5/5可以超过。

RT后的时间

通常在RT后1-6个月(“假性进展”)

可以迟发(6-18个月)

通常在RT后1-6个月(“假性进展”)

可以迟发(6-18个月)

通常在RT后3-6个月(“假性进展”)

可以迟发(6-18个月)

早期,常在放疗后1-6个月

6-18个月

>18个月-几年

特别考虑

质子治疗后与室系统相关的CEL

(射线束远端,增加RBE)

额叶或颞叶(质子:侧束应用)

质子后与心室系统相关的CEL 

(远端梁,增加 

RBE) 

额叶或颞叶(质子:侧束应用)

 

CEL根据等剂量,剂量-体积依赖性明显,肿瘤组织中心坏死是肿瘤,特别是脑转移瘤的理想治疗效果。

 

可能与心室系统相关。同时接受免疫治疗的患者风险更高

常为大的脑水肿,中心坏死

通常是BBD和RN的混合形式

常因进展误诊,常与免疫治疗相关

进展模式

缓慢的,波动的,通常自限性的,可逆的

展成RN是罕见的

缓慢的,波动的,通常可逆的

展成RN是可能的

波动的,中间的,通常是自限性和可逆的,

展成RN是可能的

很快就会像肿瘤一样,

不可逆的

通常是进展性的,可能像肿瘤一样,

不可逆的

 

 

所有形式的进展,不可逆

症状

典型无/很少症状,可能有轻度脑水肿

可能出现小等脑水肿,症状通常不严重

可能出现小等脑水肿,症状通常不严重

可能出现小到大的脑水肿,症状可以严重

可出现小-大的脑水肿,症状从无症状到严重不等

可出现小-大的脑水肿,症状从无症状到严重不等

RT,放疗CEL对比强病变RBE相对生物有效性,BBD血脑屏障破坏;Gamma Knife,伽玛刀CyberKnife, 射波刀;

图片
1. 血脑屏障破坏(BBD;也称为“伪进展”)和不可测的斑点性对比病变(SCE)[Blood–brain barrier disruptions (BBD; also referred to as “pseudoprogression”) and nonmeasurable, speckled contrast-enhancing lesions (SCEs).]
-在原发性和继发性脑肿瘤中以CEL的形式发生辐射诱发的BBD,在内和外都是相对于高剂量辐射体积而言的。(根据Emami等和QUANTEC)5年内脑坏死发生率为5%的最大耐受剂量(TD5/5)通常不会超过(= 60 Gy EQD2)。BBD或假性进展主要发生在(化疗)放射治疗后的头6个月。
-胶质瘤患者在病程中可发生小的、临床无症状的SCE,与先前的治疗没有直接关系。SCE多发于WHO2级和3级星形细胞瘤、少突胶质细胞瘤和含有异柠檬酸脱氢酶(isocitrate dehydrogenase,IDH)突变的胶质瘤。在胶质母细胞瘤患者中,SCE与良好的预后相关,在伴有IDH野生型状态的胶质母细胞瘤患者亚组中也观察到了这一点[24,25]。这些胶质瘤患者的SCE通常在距离放疗(6-18个月)较远的时间内发生,可能在随访期间SCE的位置多变,并通常是暂时的,往往无症状。在细胞水平上,这些变化是由微小的毛细血管渗漏引起的,伴或不伴脑水肿。SCE大多保持稳定或溶解,无需进一步处理。自发免疫反应的表现而不是新的肿瘤表现被讨论为SCE的潜在原因。
2. 放射行坏死(RN)发生在高剂量治疗区域。CEL(对比增强病变)是由严重的毛细血管渗漏引起的,但也有直接的神经胶质损伤,因此经常表现为大面积水肿,导致明显的临床症状。如果不及时治疗,这些变化是不可逆转的,甚至可能是致命性的。
-在文献中,典型的RN发生在治疗过程的后期,通常在(化)放疗后6-18个月。
-早期RN:重要的是要考虑到辐射技术,总剂量和分割。如果TD5/5被大量超过[the TD5/5 has been exceeded by large numbers](例如,SRS, 再程放疗[Re-RT]),并且CEL在放疗(RT)直接或稍后 (<6个月)发生,可能表现呈快速进展,相比BBD/假性进展,更有可能是早期RN。
-晚期或超晚期RN:随着过去十年癌症患者生存期的延长(如ALK突变的NSCLC),(超)晚期RN的发生率增加,重要的是要注意到RN可能在放疗后几年甚至几十年发生,特别是在高剂量SRS治疗后。晚期RN经常被误解为肿瘤进展,这可能导致中断一个成功的治疗,不必要的手术,或再次照射和不必要的全身治疗,因此对患者是极其有害的。对进展性RN不治疗或治疗不当的误诊,因为RN的进一步进展可导致严重的神经功能障碍。
3.迟发组织效应(Late tissue effects)。除了BBD和RN外,辐射诱导的迟发效应还包括白质变化,脑萎缩,腔隙性梗死和实质性钙化等血管病变。治疗间隔和发病时间从几个月到几年不等。中枢神经系统损伤,表现为亚临床白质改变,是比较常见的,甚至可以在单独化疗后表现出来。
4. 混合形式(Mixed forms)。由于这两种实体在发病机制层面上相互紧密联系,BBD可能表现为向RN的流畅过渡,有时RN和BBD不可能或不合理地明确区分。在胶质瘤中,特别是复发性胶质瘤中,BBD、RN和进行性疾病的混合形式很常见。
诊断多步骤方法
一般建议
活检仍然被认为是鉴别肿瘤进展(TP)和RN/BBD的诊断金标准,但由于病变位置或患者的一般表现状况,会不能在所有患者中进行。此外,最近的一项研究显示,尽管进行了组织病理学分析,但诊断仍很困难,因为活检可能不够有代表性,或获得的组织数量不足。当病理学家被问及是否能够对疑似复发的胶质母细胞瘤患者提供最终诊断(BBD vs. RN vs.进展)时,仅发现了边缘性的重现性(Only marginal reproducibility was found),这也是因为坏死本身是胶质母细胞瘤的特征。没有病理学的明确诊断是困难的,直到今天,没有任何诊断方式提供绝对的确定性。关于以下几点,有必要提到的是,诊断必须在跨学科的水平上进行,需要神经放射影像科医生、神经病理科医生、放射肿瘤科医生、神经外科医生和神经肿瘤科医生的共同知识,并修订应用治疗(放疗计划、免疫疗法、化疗等)。这就是我们推荐多步骤方法的原因之一,它是一个回顾尽可能多的特征以提高诊断可信度的机会。因为许多新的CEL(对比强化病变)是肿瘤细胞和放射损伤的混合物,所以我们的目标是确定主要成分。
诊断成像
在随访(FU)期间,应定期使用MRI加或不加钆剂对比进行诊断成像。首先可以看到的迹象是T2-FLAIR信号相对应的脑水肿,常发生在发生CEL之前。对比增强MRI是脑部成像的基础,但其鉴别与治疗或肿瘤进展相关的血脑屏障障碍的特异性较低。T1w对比增强序列显示血脑屏障受损,对比剂渗漏到周围正常脑组织,因此可以在BBD和RN边缘区以及真正的肿瘤进展中看到。
BBD相比,RN中的对比增强(CE)通常呈快速生长,与肿瘤样生长模式非常相似。CE和高T2-FLAIR区域在灌注成像中表现为区域脑血容量(rCBV)降低,在弥散成像中表现为表观弥散系数(ADC)升高,这有助于将其与残留肿瘤/复发区区分开来,残留肿瘤/复发区通常表现为rCBV升高和ADC降低,与新生血管生成和细胞过多相关。然而,两者均可在肿瘤的中心位置被看到,并证明仅根据影像学作出诊断是困难的。
进一步先进的辅助诊断工具,如磁共振波谱(MRS)或正电子发射断层扫描(PET)可支持临床决策。MRS可能表现为低胆碱、肌酐和N -乙酰天冬氨酸(NAA)峰值。与肿瘤初始行为的相关性在与肿瘤进展的鉴别时可能是有益的(例如,低级别胶质瘤无对比增强或低对比增强)。
特别是在临床试验的背景下,神经肿瘤学反应评估(RANO)工作组建立了改进胶质瘤肿瘤反应评估的指南。根据RANO标准,在放化疗结束后的头几个月,只有在辐射野外(超过80%等剂量线)出现新的强化,才能通过放射影像学定义肿瘤进展。如果新强化或增强的区域发生在辐射野内,则更有可能出现假性进展(BBD),需要进一步的组织病理学采样或随访成像证明肿瘤进展,以显示对比增强进一步进展。此外,可能影响CEL(对比强化病变)进而影响BBD和RN的因素是手术程序和伴随的化疗或免疫治疗药物。RANO工作组还发布了评估接受免疫治疗的胶质瘤患者反应的指南。如果病变在开始免疫治疗后≤6个月内出现,且患者无新的或进展性神经系统症状,则需要随访影像学检查以确认诊断。RANO标准现在包括地塞米松的使用以及放疗靶体积的信息(例如,80%等剂量线)。关于放射治疗的附加信息,如生物剂量、再程照射和放射治疗技术,在RANO标准中没有考虑,但对诊断RN是至关重要的。CEL相对于被照射肿瘤和辐射野的位置是决定病变是否是继发于辐射的新异常的最重要因素。PET RANO小组所发表的,将氨基酸示踪剂用于RT计划,也可用于区分复发或进展性疾病和假性进展或初始RTRN。一些FET或F-DOPA PET研究表明,对BBD或RN与复发之间的鉴别可以在80-90%之间获得较高的诊断准确性,采集动态FET PET可进一步提高诊断价值。
与胶质瘤类似,脑转移瘤(BM)也可以通过PET显像显示出来。PET成像已经演变成为鉴别CEL真正进展的一种辅助成像工具,PET RANO组最近也推荐在脑转移瘤中使用PET。然而,与胶质瘤相比,PET鉴别在脑转移瘤的临床应用较少,费用覆盖可能是一个问题。此外,肿瘤组织坏死是脑转移瘤消融性SRS治疗的理想效果。目前还没有影像学技术可以区分脑组织坏死和肿瘤坏死,需要多步骤的方法来获得诊断准确性。为了正确解释脑转移瘤SRS治疗后的CEL或脑转移瘤切除术后的瘤腔,必须根据病灶的大小/体积和应用剂量来了解局部肿瘤控制的证据。SRS治疗后的局部控制率通常>90%,因此,相比肿瘤进展更有可能是RN。根据病变的大小、治疗区域的体积和分级,肿瘤进展的可能性更大。靶区覆盖的等剂量表面选择的差异可能导致局部控制的差异。在日常的临床常规中,(神经)放射科医生往往无法获得放射治疗的等剂量曲线、靶区覆盖、剂量处方和详细信息,这是临床试验之外根据RANO标准进行疗效评估的相关实际问题。强烈鼓励神经放射科医生与放射肿瘤科医生讨论潜在的辐射诱导变化,以正确评估CEL。
结合PET和MRI的现代影像分析策略在区分BBD或RN的肿瘤进展方面显示出了希望。在未来,包括自动肿瘤分割和分类在内的计算图像分析可能会进一步改善这一方面。
诊断图像和CEL模式与放疗治疗方案的相关性
诊断图像与放疗治疗计划(在治疗计划系统中融合后离线或在线)的相关性是诊断程序的主要支柱之一,应由有经验的放射肿瘤学专家执行。关于放疗,需要考虑几个因素,如(累积)辐射剂量、分割、处方(均质vs非均质)和治疗技术(IMRT、3D-CRT、SRS、粒子治疗)。
根据RT技术对辐射诱导的CEL的特殊考虑,典型的定位、形状和表现(Special considerations of radiation-induced CEL according to RT technique, typical localization, shape, and appearance):
放射治疗后,在光子和质子放射治疗后,放射体积边缘区域剂量低于TD5/5的放射治疗后,经常可见与脑室系统室管膜下区相关的BBD。这可能是由于神经干细胞位于脑室室管膜下区,该区域可能对辐射更为敏感。在粒子治疗中,根据射线束的排列,在边缘治疗野上,由于布拉格峰的远端边缘,RBE可能会增加(因此剂量会更高,超过TD5/5),因此BBD会更频繁地发生。这通常可以在颞叶和脑室系统附近看到。BBD通常发生在RT后的前6个月内,尽管与脑室系统相关的BBD可能出现在稍后(治疗后18个月),如果诊断和治疗不正确,有可能过渡到RN。
 典型的RN可以出现在轴位对比增强T1加权MR图像上,作为所谓的瑞士奶酪或扩散波前增强模式(a so-called Swiss cheese or spreading wavefront enhancement pattern)。特别是在脑转移瘤或中枢肿瘤坏死的胶质瘤中,其形态类似于切开的辣椒(a cut pepper)。
生长的CEL通常出现在SRS或大分割RT治疗之后,其表现有明显的剂量-体积相关性。这些CEL开始于BBD,由于SRS的高剂量,可在RT结束后很快发生,进展迅速,如果有相关脑组织损伤,很容易合并为进展中的RN。BM治疗中肿瘤组织的中心坏死正是SRS治疗所期望的效果。由于肿瘤和健康细胞的距离太近,通常无法区分肿瘤组织的坏死和周围大脑的BBD或RN。
通常在光子、单次高剂量放射外科或粒子进行再程放疗(Re-RT)情况下,当超过TD5/5时,可能普遍出现RN。通常表现为强的肿瘤样CEL和快速生长模式,并伴有大的灶周水肿。
颅内外头颈恶性肿瘤或颅内轴外肿瘤放疗后典型位置的对比强化病变(CEL):颅外肿瘤如脊索瘤或软骨肉瘤或(复发)头颈部癌(HNC)患者接受的总累积剂量通常高于颞叶等危及器官(OARs)的最大剂量约束。在这些患者中,由于肿瘤位置靠近危及器官,不可避免要权衡风险获益。
放射治疗技术的进步和粒子疗法的可用性使放射肿瘤学家能够将高剂量的肿瘤照射到靶体积。在对鼻咽癌、腺样囊性癌、嗅神经母细胞瘤、脊索瘤和软骨肉瘤等头颈部癌(HNCs)的(治愈性)治疗中,由于靠近健康脑组织,辐射引起的额叶和颞叶坏死(TL-RN)是常见的并发症。QUANTEC数据揭示了大脑中剂量-反应关系,在Dmax<60Gy时RN的发生率从3%增加到Dmax= 72Gy时的5%。控制肿瘤所需的总剂量通常超过60Gy,因此放射肿瘤学家要冒着发生潜在RN后果的风险。多项研究报道了使用光子和质子治疗出现颞叶坏死的剂量-体积关系。BBD或RN通常发生在额颞区或颞叶的典型位置,取决于辐射野。颞叶放射性坏死[(TL-)RN]的风险随着再程照射的应用和有颅底或脑部浸润的患者而增加。CEL很容易被误解为肿瘤进展,从而对患者造成不良后果。因此,接受颅底或颞叶高剂量放疗的头颈部癌(HNC)患者应由放射肿瘤学家密切监测。前瞻性和回顾性数据显示,在这种情况下,贝伐珠单抗治疗可快速缓解症状并改善影像学表现。
接受免疫治疗和靶向治疗的患者的CEL:
检查点抑制剂(CPI)和靶向治疗显著改善了各种恶性肿瘤,包括中枢神经系统转移的黑色素瘤和肺癌,患者的预后。作为多学科治疗的一部分,许多患者将接受大剂量放疗(RT)治疗中枢神经系统转移瘤,且可以同时进行,也可以在RT前后的短时间间隔内进行CPI治疗;这种结合已被观察到可有效地降低新发中枢神经系统转移。相反,CPI已被证明会增加症状性RN的风险。大多数RN发生在RT后的一年内。
治疗诊断(Diagnosis ex juvantibus)
直到今天,还没有一种单一的方式来准确区分BBD/RN和肿瘤复发,即使考虑到前面的几点,在某些情况下也只能进行回顾性诊断。在开始皮质类固醇治疗后不久,可见T2-FLAIR水肿,而CE仅缓慢下降。在接受贝伐珠单抗治疗的患者中,T2-FLAIR水肿和CE均可被迅速观察到。
然而,中央坏死区,代表受损的脑组织,是不可逆的,仍然是胶质/囊性区。用贝伐珠单抗治疗也可以显现或不标记可进一步被治疗的进展性肿瘤组织。 
结论
由于越来越多地使用SRS和再程放疗(Re-RT)、颅底高剂量治疗和其他剂量递增的放疗方法,会更加频繁发现新的或进展中的对比强化病变(CEL)。因此,我们提出了放疗后与治疗相关变化的详细命名法。
我们描述了血脑屏障破坏(BBD)和放射性坏死(RN)之间的区别以及两者的致病相互作用,解释了从BBD到RN的可能过渡,如果正反馈循环没有足够早地中断。由于目前尚无可靠的诊断方式来区分脑组织坏死、肿瘤坏死和肿瘤进展,因此需要采用多步骤、多学科会诊的方法来获得诊断准确性。因为CEL通常代表肿瘤细胞和辐射损伤的混合物,所以我们的目标也可能是确定主要成分。并不是所有的CEL需要治疗,因此区分治疗后的影响(如BBD和RN)以及肿瘤进展是非常重要的
阅读 30